
在2025年12月22日至2025年12月28日這一週內,WeGreened 共收到來自美國移民局(USCIS)的35份批准通知書。其中,NIW(國家利益豁免)22件、EB1A(傑出人才)12件、O1A(傑出才能個人)1件。
本週NIW仍占多數,EB1A也維持穩定表現,獲批人群普遍能以整體證據證明「持續性讚譽與領域影響力」。
學術產出四分位數統計
EB1A案件(共12件)
- 發表文章數量範圍:6 至 83 篇
- Q1 = 13.8 | 中位數 = 21 | Q3 = 43
- 被引次數範圍:156 至 1,936 次
- Q1 = 341.8 | 中位數 = 924.5 | Q3 = 1,461.5
NIW案件(共22件)
- 發表文章數量範圍:3 至 44 篇
- Q1 = 6.3 | 中位數 = 14 | Q3 = 19.8
- 被引次數範圍:44 至 1,740 次
- Q1 = 68 | 中位數 = 125 | Q3 = 265
從分布來看,EB1A的中間段數據比較集中,高端極高值不算多,這也符合我們常見的情況:EB1A獲批案例的學術指標往往更集中、波動更小。NIW在文章數與引用數上分布更寬,顯示獲批案例既包含較早期的學術紀錄,也包含相對更成熟的研究者;關鍵仍在於申請材料如何把國家重要性、推進可行性,以及未來對美國的實際效益講清楚、講扎實。
背景與研究方向觀察
本週EB1A獲批案例在產業界與研究型職位之間分布較為均衡,領域上明顯集中在生物醫學與健康相關方向,同時也包括電腦/資料相關方向以及工程類方向的獲批。
本週NIW獲批學科分布更廣,涵蓋生物醫學與健康科學、AI/軟體、工程,以及偏量化的研究方向。許多申請人處於博士後或研究職位,同時也有相當比例來自產業界。整體來看,產業背景的獲批案例往往透過把在美國計畫開展的工作方向與可識別的美國需求連結起來,並提供可驗證的持續影響路徑,從而讓論證更有說服力。
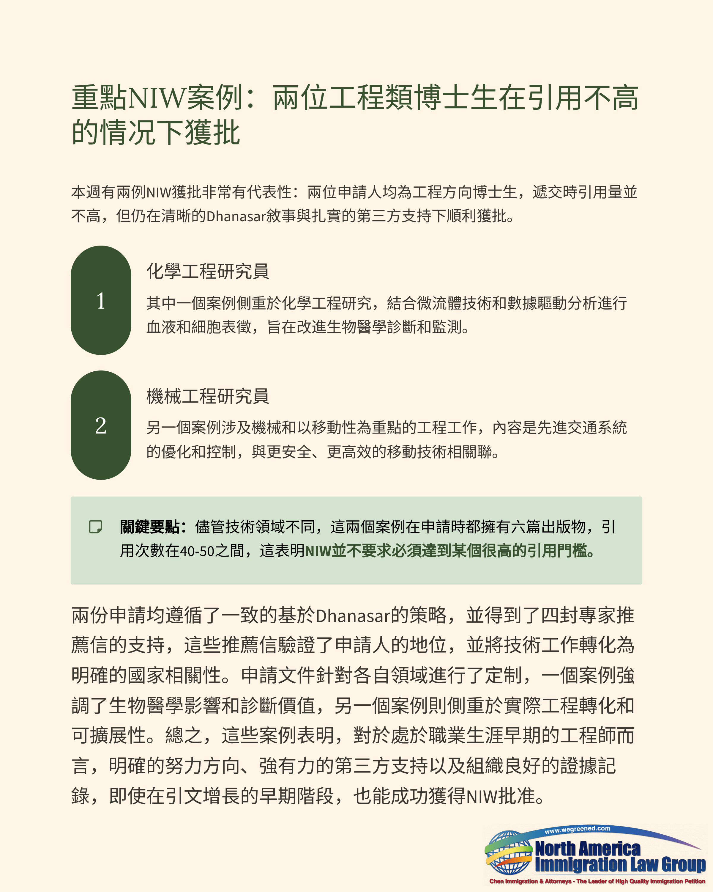
重點NIW案例:兩位工程類博士生在引用不高的情況下獲批
本週有兩例NIW獲批相當具有代表性:兩位申請人皆為工程領域博士生,遞交時引用數並不高,但仍在清楚的Dhanasar敘事與扎實的第三方支持下順利獲批。其中一例為化學工程研究者,研究結合微流控與資料驅動分析,用於血液與細胞表徵,在美國計畫開展的工作方向聚焦於提升生物醫學場景中的診斷與監測能力。另一例為機械與出行系統相關研究者,研究聚焦先進交通系統的最佳化與控制,將在美國計畫開展的工作方向與更安全、更高效的交通技術以及可規模化落地路徑相連結。雖然技術方向不同,但兩位申請人皆有6篇論文,引用數落在兩位數區間(約40–50),也再次說明:當申請邏輯與證據體系對齊得當,NIW並不要求一定要到某個很高的引用門檻。
從策略角度看,兩份申請材料在核心打法上保持一致,但在呈現重點上各有側重。兩案皆由我們準備了四封專家推薦信,用以驗證申請人的領域定位,並把技術貢獻轉譯成更便於移民官理解的「意義與影響」。接著,我們依Dhanasar三要素逐項組織論證:先把在美國計畫開展的工作方向定義得更聚焦,並清楚說明其國家相關性;再以可量化的進展與專業能力證明申請人具備持續推進該方向的條件;最後說明為何豁免雇主擔保與勞工證要求,能透過更大的彈性、合作空間與更廣的擴散路徑來放大對美國的整體效益,而不必把貢獻局限在單一雇主或單一職位之內。
兩案差異主要在於我們如何依技術背景調整「具備推進能力」與「影響力」的論證方式。微流控與生物工程相關案例更強調技術驗證、跨領域價值與實際診斷意義,凸顯研究方向如何對應可衡量的生物醫學需求。交通與出行系統案例則更強調工程轉化與落地邏輯,說明研究如何貼近現實應用的限制,以及為什麼在美國計畫開展的工作方向具備可行性、可擴展性,並更可能持續帶來對美國有利的成果。整體而言,這兩例再次提醒早期職涯的工程類申請人:只要方向定義清楚、證據組織得當,能證明可信的推進路徑與現實影響,即便引用數還沒「長起來」,也依然有機會獲得NIW批准。
審查趨勢與政策觀察
本週EB1A仍高度依賴「持續性讚譽」與最終實質性評估:滿足至少三項標準只是門檻,能否在整體證據層面證明申請人位於領域頂尖小比例人群,仍是審理重點。本週EB1A獲批案例的引用區間整體高於上一週,也更符合移民官在整體證據框架下對「領域影響力」的權衡方式。同時,本週EB1A獲批中也包含不少產業界職位,再次說明最終實質性評估更看重的是證據能否證明持續且被業界認可的卓越表現,而不是「在哪個機構工作」。
NIW獲批持續涵蓋更廣泛的學科與職涯階段。只要申請材料能清楚界定具國家重要性的在美國計畫開展的工作方向、證明申請人具備推進該方向的能力與證據基礎,並說明豁免如何透過彈性與可擴展性放大對美國的整體效益,獲批穩定性通常更高。相較於上一週,本週NIW獲批較少依賴極端高引用個案,而更集中在中等引用區間,同時仍以高學歷背景為主。整體而言,真正貫穿獲批案例的核心仍是證據品質與Dhanasar框架敘事的清晰度,而非某一個單一指標或程序選擇本身。
北美聯合律師事務所(North America Immigration Law Group; Chen Immigration Law Associates)是一家從事美國移民的律師事務所,致力於代表來自美國50個州的公司、研究機構和個人,針對I-140移民申請提供法律服務。 我們專精於職業移民申請,並在下列移民類別保有高成功率的證明記錄: EB2-NIW(國家利益豁免), EB1-A(傑出人才)和 EB1-B(傑出教授/研究員)
我們所累積的超過五萬件I-140批准通知讓我們對美國移民局的裁決趨勢有著前所未有的洞察力
擁有五萬多筆的EB-1A,EB-1B和EB-2 NIW批准紀錄,我們對USCIS判決I-140案件的方式有著豐富的第一手資料。 由於USCIS會不斷改變對EB-1A,EB-1B和EB-2 NIW類別的裁決標準,我們事務所累積的龐大成功案例數據庫能提供您前所未有且透徹的USCIS裁決趨勢。 我們仔細分析我們所有案例的數據,將分析結果應用於為客戶提供最新的建議,並隨時調整我們的策略,使我們與美國不斷變化的移民法規局勢保持一致。 與我們合作,您可以隨時得知重要的更新、策略和資訊,讓您可以對您的申請做出最明智的決定。
我們已經成功幫助過上萬位背景和條件與您相似的客戶
我們經手過眾多的成功案例。無論您的條件、背景、專業領域、簽證身份或國籍為何,我們極有可能已經幫助過數百名甚至數千名和您相似的客戶。 我們的客戶通常對我們能如此了解他們的研究和工作感到印象深刻。 我們的洞察力和理解來自於我們已經處理過許多與您條件類似的案例,這使我們有能力為每份申請量身訂製最佳策略。
許多客戶都是因為他人的推薦而與我們接洽
多年來,我們事務所吸引了許多新客戶與我們合作,他們全都是基於我們的口碑、他人的推薦以及朋友和家人所分享的愉快合作經驗而選擇我們。 我們以我們的聲譽自豪,也努力確保我們提供令人滿意的綠卡申請服務給每位客戶,讓客戶樂於與他們的朋友和同事分享經驗。這就是為何截至2025年,我們累積的批准案件總數已從2013年的600件成長至超過58,000件。
批准通知: https://tw.wegreened.com /eb1_niw_approvals
成功經驗: https://blog.wegreened.com/
網址:tw.wegreened.com;
免費評估:https://www.wegreened.com/Free-Evaluation;
中文熱線:888.666.0969 ext.380(免費專線)
更多顧客感言及成功案例請至:
更多詳細資訊請按此連結
North America Immigration Law Group (Chen Immigration Law Associates)