
在2025年8月25日至8月31日這一週內,WeGreened 共收到來自美國移民局(USCIS)的78份批准通知書。其中,EB-2 NIW(國家利益豁免)繼續保持主導地位,而EB-1A(傑出人才)類別在高成就科研人員與專業人士中同樣維持穩定表現。
各類別批准分佈
|
類別 |
批准數量 |
| 54 | |
|
17 |
|
| EB1B(傑出教授或研究人員) |
4 |
| O1A(傑出才能個人) |
3 |
各服務中心批准分佈
|
服務中心 |
EB1A | NIW |
|
內布拉斯加服務中心(NSC) |
6 | 27 |
| 德州服務中心(TSC) | 8 |
22 |
| NSC轉TSC | 3 |
5 |
學術產出四分位數統計
EB1A案件(共17件):
- 發表文章數量範圍:5 至 63 篇
- Q1 = 11|中位數 = 18|Q3 = 32
- 被引次數範圍:136 至 3,722 次
- Q1 = 362|中位數 = 794|Q3 = 960
NIW案件(共54件):
- 發表文章數量範圍:2 至 35 篇
- Q1 = 6|中位數 = 9|Q3 = 14.75
- 被引次數範圍:11 至 1,434 次
- Q1 = 36.25|中位數 = 136|Q3 = 332.25
EB1A申請人普遍具有較高的學術產出與國際影響力;NIW則展現更多元的背景與領域,尤其強調研究或實務對國家利益的直接貢獻。
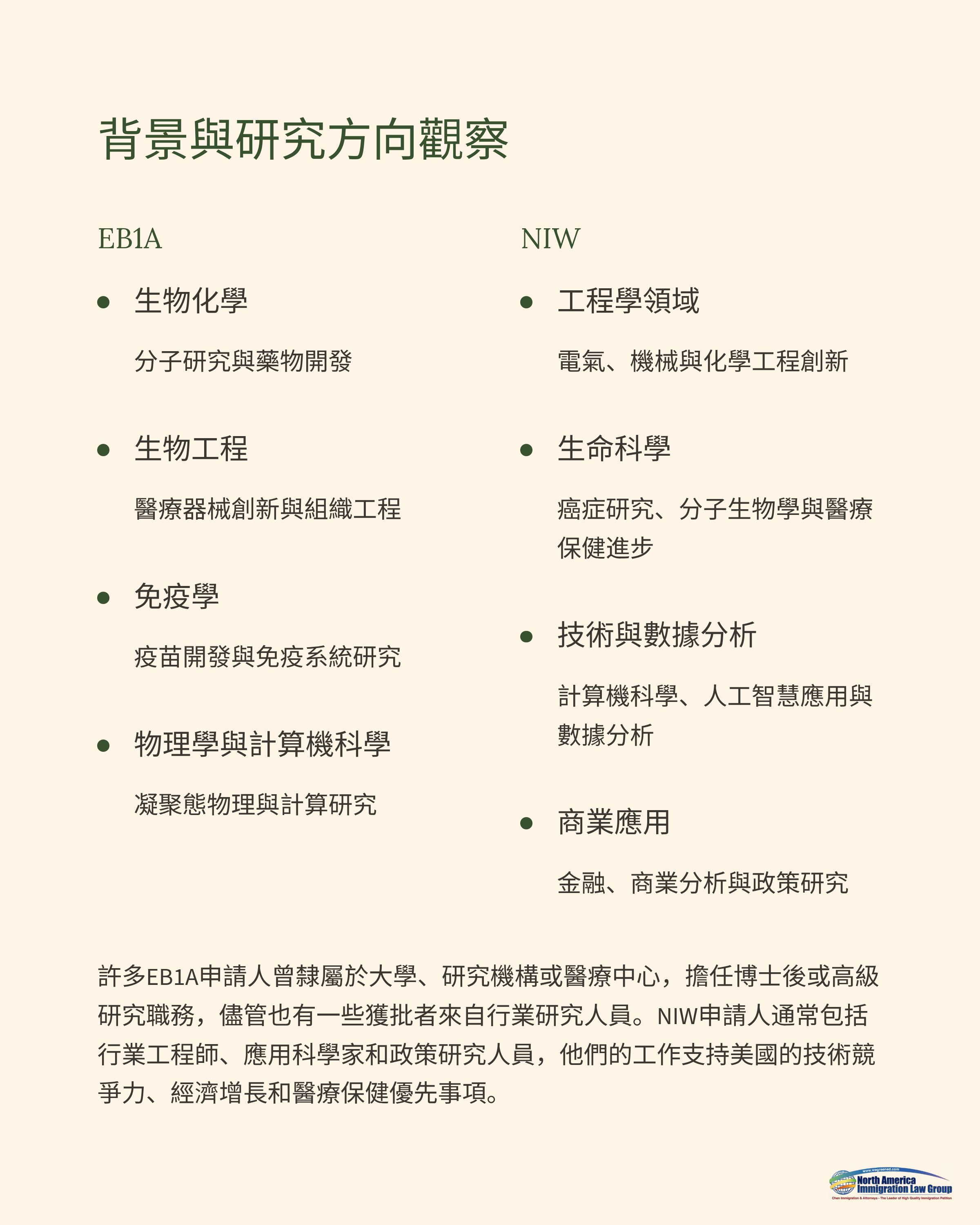
背景與研究方向觀察
本週獲批的EB1A案件涵蓋生物化學、生物工程、免疫學、實驗凝聚態物理、計算機科學等領域,多數申請人任職於大學、研究機構或醫療中心,職位包括博士後或高級研究人員。
NIW案件涉及電氣工程、機械工程、化學工程、計算機科學、化學、癌症與分子生物學等方向,也包含部分金融與商業分析相關專案。許多申請人來自產業界,擔任工程師、科研人員或政策分析師,他們的工作直接支持美國在技術競爭力、經濟發展及數據安全方面的優先目標。
非STEM特色案例解析
本週一則引人注目的NIW批准案例涉及一位產業界會計分析師,其研究專注於運用人工智慧與區塊鏈技術提升金融系統的數據安全性與可擴展性。申請人擁有商業分析MBA學位,共發表13篇同行評審論文並獲得169次引用,在此交叉領域展現了突出的學術影響力與技術能力。
我們在申請中強調其研究在欺詐檢測、金融市場預測及數據安全方面的重要應用價值。隨著金融系統數位化加速,美國機構面臨愈加嚴峻的網絡攻擊與資料外洩威脅,申請人的創新技術有助於提升金融體系的透明度、可信度與安全性。透過將其研究置於美國金融網絡安全與市場穩定的戰略背景下,我們成功證明其工作具備顯著的國家利益價值,並展示了申請人在產業界持續推進該領域創新的能力。
此案例再次證明,USCIS在NIW審理上保持高度彈性。即使不在傳統學術研究崗位,只要能展現公認的專業影響力及推動美國戰略重點的潛力,產業界專業人士同樣有機會成功獲批。
審查趨勢與政策觀察
EB1A持續強調國際聲譽、持續學術卓越與領域領導力,有條理的證據組織與清晰的成果展示依然是關鍵。
NIW則保持彈性,持續認可多元背景的申請人,只要能證明工作具備實質性價值與國家重要性。本週特色案例再次說明,具產業應用價值的技術與研究同樣能符合NIW標準。
北美聯合律師事務所(North America Immigration Law Group; Chen Immigration Law Associates)是一家從事美國移民的律師事務所,致力於代表來自美國50個州的公司、研究機構和個人,針對I-140移民申請提供法律服務。 我們專精於職業移民申請,並在下列移民類別保有高成功率的證明記錄: EB2-NIW(國家利益豁免), EB1-A(傑出人才)和 EB1-B(傑出教授/研究員)
我們所累積的超過六萬四千件I-140批准通知讓我們對美國移民局的裁決趨勢有著前所未有的洞察力
擁有六萬四千多筆的EB-1A,EB-1B和EB-2 NIW批准紀錄,我們對USCIS判決I-140案件的方式有著豐富的第一手資料。 由於USCIS會不斷改變對EB-1A,EB-1B和EB-2 NIW類別的裁決標準,我們事務所累積的龐大成功案例數據庫能提供您前所未有且透徹的USCIS裁決趨勢。 我們仔細分析我們所有案例的數據,將分析結果應用於為客戶提供最新的建議,並隨時調整我們的策略,使我們與美國不斷變化的移民法規局勢保持一致。 與我們合作,您可以隨時得知重要的更新、策略和資訊,讓您可以對您的申請做出最明智的決定。
我們已經成功幫助過上萬位背景和條件與您相似的客戶
我們經手過眾多的成功案例。無論您的條件、背景、專業領域、簽證身份或國籍為何,我們極有可能已經幫助過數百名甚至數千名和您相似的客戶。 我們的客戶通常對我們能如此了解他們的研究和工作感到印象深刻。 我們的洞察力和理解來自於我們已經處理過許多與您條件類似的案例,這使我們有能力為每份申請量身訂製最佳策略。
許多客戶都是因為他人的推薦而與我們接洽
多年來,我們事務所吸引了許多新客戶與我們合作,他們全都是基於我們的口碑、他人的推薦以及朋友和家人所分享的愉快合作經驗而選擇我們。 我們以我們的聲譽自豪,也努力確保我們提供令人滿意的綠卡申請服務給每位客戶,讓客戶樂於與他們的朋友和同事分享經驗。這就是為何截至2025年,我們累積的批准案件總數已從2013年的600件成長至超過58,000件。
批准通知: https://tw.wegreened.com /eb1_niw_approvals
成功經驗: https://blog.wegreened.com/
網址:tw.wegreened.com;
免費評估:https://www.wegreened.com/Free-Evaluation;
中文熱線:888.666.0969 ext.380(免費專線)
更多顧客感言及成功案例請至:
更多詳細資訊請按此連結
North America Immigration Law Group (Chen Immigration Law Associates)